乐清瑞安永嘉苍南区划调整方案获批
【专题】温州行政区划调整全面启动构建“1650”发展新格局
温州网讯近日,我市乐清市、瑞安市、永嘉县和苍南县部分行政区划调整的请示,正式获得省政府批复。市政府关于上述四个县市的区划调整详细批复,也将于近期下发。至此,全市已启动行政区划调整的县(市、区)已达9个。
乐清市和瑞安市两地经济发达,但同样面临着乡镇数量过多、规模偏小、布局分散、集聚辐射能力不强和“半城市化”等突出问题,目前迫切希望通过撤镇建街道和撤乡扩镇等区划调整手段,强化乡镇管理和服务功能,理顺城市管理体制,加速新型城市化工业化进程,大幅提升城乡一体化水平,促进经济社会协调发展。永嘉县是我市乡镇最多的县,乡镇“低小散”状况十分突出,普遍缺少发展空间,缺乏集聚能力,现有行政区划格局和管理体制无法适应经济社会发展的需要,实施乡镇行政区划调整已是大势所趋。苍南县对现有的乡镇行政区划进行调整,将有利于提高城镇化水平、整合产业资源,从而促进经济社会可持续发展。
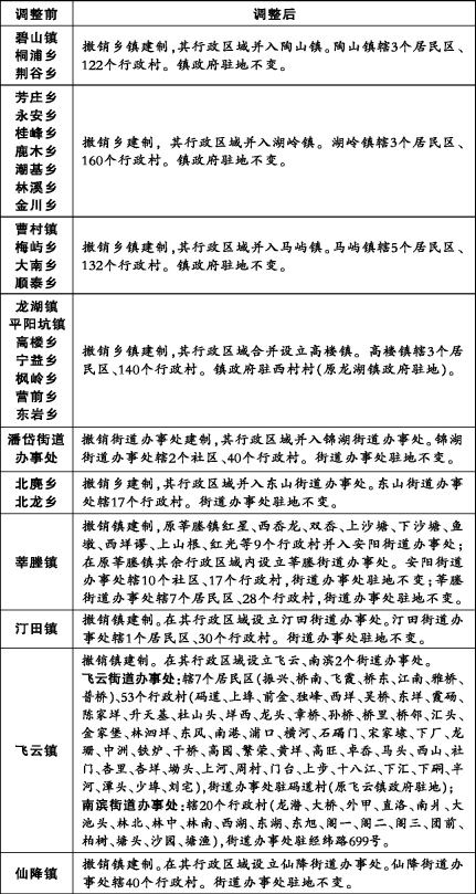
调整后,乐清市辖乐成、城东、城南、盐盆、翁垟、白石、石帆、天成8个街道和柳市、北白象、虹桥、淡溪、清江、芙蓉、大荆、仙溪、雁荡9个镇。瑞安市辖安阳、玉海、锦湖、东山、上望、莘塍、汀田、飞云、仙降、南滨10个街道办事处和塘下、陶山、湖岭、马屿、高楼5个镇。永嘉县辖东城、北城、南城、江北、东瓯、三江、黄田、乌牛8个街道办事处和桥头、桥下、大若岩、碧莲、巽宅、岩头、枫林、岩坦、沙头、鹤盛10个镇。苍南县辖灵溪、龙港、金乡、钱库、宜山、马站、矾山、桥墩、藻溪、赤溪10个镇和凤阳、岱岭2个畲族乡。(记者陈蜜)
永嘉县:
永嘉县是我市乡镇最多的县,乡镇“低小散”状况十分突出,普遍缺少发展空间,缺乏集聚能力,现有行政区划格局和管理体制无法适应经济社会发展的需要,实施乡镇行政区划调整已是大势所趋、势在必行。

瑞安市:
随着温州城市化进程的加快推进,瑞安作为温州大都市区的南翼中心城市,现有的行政格局和管理体制已不适应发展要求。在东部发达地区,乡镇规模偏小、腹地不够、体制不顺,“半城市化”问题突出,严重阻碍了城市化进程和经济社会的进一步发展;在中西部山区,乡镇数量过多、布局分散、集聚辐射能力不强,导致资源难以集中、发展面临制约。针对瑞安东、西部不同的实际需求,分别实施撤镇建街道和撤乡扩镇,有利于强化乡镇管理和服务功能,理顺城市管理体制,加速瑞安新型城市化和新型工业化进程,大幅提升城乡一体化水平,促进经济社会协调发展。

乐清市:
1992年撤扩并,乐清从61个乡镇调整至31个乡镇,极大地提高了资源配置的效率,有力地促进了经济社会发展。但随着城市化进程的不断推进,现有的行政格局和管理体制越来越不适应发展的要求,特别是乡镇数量过多、规模偏小、布局分散、集聚辐射能力不强和“半城市化”等突出问题,对进一步发展带来了严重的阻碍,实施乡镇行政区划调整已是大势所趋、势在必行。

苍南县:
苍南县乡镇数量多、规模小、布局散,乡镇的集聚、辐射、带动能力不强,区域经济难以形成规模和特色。对苍南县现有的乡镇行政区划进行调整,既是理顺行政体制、优化区域发展环境的需要,也是统筹城乡发展、提高城镇化水平的需要,更是整合产业资源、促进经济社会可持续发展的需要。










